RS232 To TTL Converter Circuits Explained
RS232 to TTL Converter Circuits Explained
Hey guys, let’s dive into the awesome world of RS232 to TTL converter circuits ! You’ve probably stumbled upon this topic if you’re working with microcontrollers, embedded systems, or trying to connect older serial devices to modern gear. It might sound a bit technical, but trust me, understanding how these circuits work is super useful and can save you a ton of headaches. So, what exactly is this magic box, and why do we need it? Well, RS232 and TTL are two completely different languages when it comes to electrical signals. Think of it like trying to have a conversation between someone speaking English and someone speaking French – they just won’t understand each other without a translator. That’s precisely where our RS232 to TTL converter circuit comes in. It acts as that vital translator, taking the voltage levels from one standard and converting them into the voltage levels of the other, allowing your devices to communicate seamlessly.
Table of Contents
- Understanding the Voltage Differences: The Core Problem
- Why Do We Need to Convert? Real-World Scenarios
- How the Magic Happens: Inside the Converter Circuit
- Building Your Own: Simple Circuit Designs
- Off-the-Shelf vs. DIY: Which is Right for You?
- Troubleshooting Common Issues with Your Converter
- The Future: Moving Beyond Traditional RS232
- Conclusion: Bridging the Communication Gap
Understanding the Voltage Differences: The Core Problem
So, what’s the big deal with these voltage differences? It all boils down to how each standard represents a digital ‘0’ and a digital ‘1’. In the TTL (Transistor-Transistor Logic) world, things are pretty straightforward and generally operate at a lower voltage. A logic ‘high’ (or ‘1’) is typically represented by a voltage between +2V and +5V, while a logic ‘low’ (or ‘0’) is anything below +0.8V. It’s designed to be compatible with the way transistors switch on and off efficiently. Now, when we look at RS232 (Recommended Standard 232) , it’s a bit different and, frankly, a bit more robust. RS232 uses much higher voltage levels. For a logic ‘high’ (which is actually a ‘space’ bit in RS232, confusing, right?), the voltage is typically between +3V and +15V. And for a logic ‘low’ (a ‘mark’ bit), it can be anywhere from -3V to -15V. See the difference? We’re talking about signals that swing much wider and even go negative! This significant voltage gap is why you can’t just directly connect an RS232 device to a TTL device (or vice versa) and expect it to work. The microcontroller or device expecting TTL signals will likely be damaged by the higher RS232 voltages, or it simply won’t register the signals correctly. This is where the necessity for a dedicated RS232 to TTL converter circuit becomes crystal clear.
Why Do We Need to Convert? Real-World Scenarios
Alright, let’s talk about why you’d actually need an RS232 to TTL converter circuit . Guys, this isn’t just some theoretical electronics puzzle; it has tons of practical applications. One of the most common scenarios is connecting older industrial equipment or scientific instruments that still use RS232 ports to modern computers or microcontrollers. Think of legacy CNC machines, older lab equipment, or even some point-of-sale systems. These devices might be perfectly functional, but they speak RS232. Your shiny new laptop probably doesn’t have a serial port anymore, and your Raspberry Pi or Arduino definitely speaks TTL. So, you need that converter to bridge the gap. Another huge area is embedded systems development. When you’re designing a product that needs to communicate with the outside world, you might be using a microcontroller that operates at 3.3V or 5V TTL logic. If you need to interface this with a device that outputs RS232 signals, like a GPS module with a serial output or a specific sensor, the converter is your best friend. It ensures that your low-voltage microcontroller isn’t fried by the high voltages of RS232 and that it can correctly interpret the data. Even in hobbyist projects, like building custom interfaces for old gaming consoles or retro computers, these converters are indispensable. The key takeaway is that RS232 to TTL conversion is essential whenever you have two devices that use different voltage signaling standards for serial communication. Without it, communication simply fails, or worse, you risk damaging your precious hardware.
How the Magic Happens: Inside the Converter Circuit
Now for the fun part: how does an RS232 to TTL converter circuit actually work? At its heart, it’s all about voltage level shifting. The most common and effective way to achieve this is by using what’s called a line driver/receiver IC, with the MAX232 chip being the undisputed champion in this arena. Seriously, if you’ve ever built one of these converters, chances are you’ve used a MAX232 or a similar chip like the MAX3232 (which is a low-voltage version). These chips are specifically designed to handle the voltage differences between RS232 and TTL. Let’s break down the MAX232 as an example. It’s a relatively simple IC that contains multiple components. It has internal charge pumps, which are clever little circuits that can generate the necessary higher positive and negative voltages required for RS232 signaling, even when powered by a single, lower voltage supply (like 5V or 3.3V). It also has dedicated receivers to interpret the incoming RS232 signals and drivers to output the corresponding TTL signals, and vice versa. So, when an RS232 signal comes in, the MAX232’s receiver interprets those high positive and negative voltages and converts them into the 0V to 5V (or 0V to 3.3V) signals that a TTL device expects. Conversely, when a TTL device sends data, the MAX232 takes those low-voltage signals and amplifies them into the higher, bipolar voltages needed for RS232 communication. It typically requires a few external capacitors to function correctly, which help the charge pump generate those higher voltages. This elegantly solves the voltage mismatch problem, acting as a robust interface between the two communication standards.
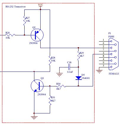
Building Your Own: Simple Circuit Designs
Guys, building your own RS232 to TTL converter circuit can be a super rewarding project, and it’s often much cheaper than buying a pre-made adapter! The most common design revolves around the aforementioned MAX232 chip. You’ll need a few key components: the MAX232 IC itself, a few ceramic capacitors (usually four, with values around 1uF to 10uF), and the appropriate connectors for your RS232 (like a DB9 female connector) and your TTL device (header pins are common). The MAX232 chip has pins for connecting to the RS232 side (TXD, RXD) and pins for connecting to the TTL side (TXD, RXD). It also has pins for the external capacitors, which are crucial for its internal charge pump to generate the necessary RS232 voltage levels. Power is typically supplied at 5V, though some versions can run on 3.3V. You connect the TX (transmit) pin of your TTL device to the RXD pin of the MAX232, and the RX (receive) pin of your TTL device to the TXD pin of the MAX232. For the RS232 side, you connect the TXD pin of the MAX232 to the RX pin of the RS232 device, and the RXD pin of the MAX232 to the TX pin of the RS232 device. Remember, transmit on one end connects to receive on the other! The capacitors are connected between specific pins of the MAX232 and ground, as shown in the chip’s datasheet. It’s really that straightforward! You can easily find schematics online by searching for “MAX232 circuit diagram”. Many hobbyists breadboard these circuits first to test them out before soldering them onto a perfboard or designing a custom PCB. It’s a fantastic way to learn the fundamentals of serial communication and voltage level shifting.
Off-the-Shelf vs. DIY: Which is Right for You?
So, you need to convert between RS232 and TTL. The big question is: should you buy a ready-made adapter or build your own RS232 to TTL converter circuit ? Both have their pros and cons, guys, and the best choice really depends on your needs, budget, and comfort level with electronics. Pre-made adapters are incredibly convenient. You can find them online for relatively cheap – USB-to-RS232 adapters that internally handle the TTL conversion, or direct RS232-to-TTL modules. They’re usually plug-and-play, meaning you connect them, install any necessary drivers, and you’re good to go. This is perfect if you’re in a hurry, don’t have the components on hand, or simply prefer not to deal with soldering and wiring. They’re also great if you need a robust, professionally manufactured solution. On the other hand, building your own DIY converter offers some significant advantages. Firstly, it’s often cheaper, especially if you’re already stocking common components like MAX232 chips and capacitors. Secondly, it’s a fantastic learning experience! You get hands-on knowledge of how these circuits function, which can be invaluable for future projects. Plus, you have complete control over the design; you can make it as small or as feature-rich as you like. If you only need one or two converters and have the time, the DIY route is often more economical and educational. However, if you need many converters, or if reliability and professional finish are paramount, buying might be the better option. Ultimately, the decision hinges on your priorities: speed and convenience versus cost and learning.
Troubleshooting Common Issues with Your Converter
Even with the best RS232 to TTL converter circuit , you might run into some hiccups. Don’t sweat it, guys, troubleshooting is a normal part of any electronics project! One of the most frequent problems is simply crossed wires . Remember, transmit (TX) must connect to receive (RX), and receive must connect to transmit. Double-check your connections between the RS232 device, the converter, and the TTL device. If you’re using a MAX232-based circuit, ensure the capacitors are connected correctly and are of the appropriate value. Incorrect capacitor values or connections are a primary cause of the charge pump failing to generate the required voltages, leading to no communication. Another common issue is power supply problems . Make sure your converter is receiving the correct voltage (usually 5V or 3.3V). If the power is unstable or too low, the chip won’t operate correctly. Sometimes, software configuration can be the culprit. Ensure that the baud rate, data bits, parity, and stop bits settings in your communication software match the settings of the devices you’re trying to connect. Mismatched settings are a guaranteed way to get gibberish or no data at all. Finally, damaged chips can happen. If you’ve accidentally applied reverse voltage or a voltage spike, the MAX232 chip (or whichever IC you’re using) might be fried. Visually inspect the chip for any burn marks. If all else fails, try swapping out the MAX232 chip or using a known-good pre-made converter to isolate the problem. With a systematic approach, you can usually pinpoint and fix most RS232 to TTL conversion issues.
The Future: Moving Beyond Traditional RS232
While the RS232 to TTL converter circuit is a lifesaver for connecting older gear, it’s important to acknowledge that the world of serial communication is evolving. RS232 itself is a relatively old standard, and while it’s robust, it’s also quite slow and bulky by today’s standards. You’ll find that newer devices are increasingly adopting more modern serial communication protocols. USB (Universal Serial Bus) has become the de facto standard for connecting peripherals to computers, offering much higher speeds and hot-plugging capabilities. Many devices that would have previously used RS232 now come with USB interfaces. Similarly, within embedded systems, protocols like I2C and SPI are extremely popular for short-distance, high-speed communication between microcontrollers and components on the same board or within a small system. These protocols often operate at TTL voltage levels directly, reducing the need for complex level shifting. However, the need for RS232 to TTL conversion isn’t disappearing overnight. There’s a massive installed base of industrial equipment, scientific instruments, and legacy systems that will continue to rely on RS232 for years to come. Plus, for longer cable runs where RS232’s robustness is still an advantage, and when interfacing with TTL-based microcontrollers, the humble converter circuit remains an essential tool in the electronics engineer’s and hobbyist’s toolbox. So, while newer technologies emerge, the principles behind these converters and the practical need for them will persist for a considerable time.
Conclusion: Bridging the Communication Gap
So there you have it, guys! We’ve journeyed through the essentials of the RS232 to TTL converter circuit . We’ve understood why these circuits are absolutely necessary due to the stark differences in voltage levels between RS232 and TTL signaling. We’ve explored the common components, like the trusty MAX232 chip, that make this conversion possible. Whether you’re looking to salvage old hardware, develop new embedded systems, or just expand your electronics knowledge, understanding these converters is key. You can choose the convenience of a pre-made adapter or the satisfaction and cost savings of building your own. And remember, when things don’t work, a little systematic troubleshooting can go a long way. The world of electronics is all about making different components talk to each other, and the RS232 to TTL converter is a perfect example of how we bridge communication gaps. Keep tinkering, keep learning, and happy connecting!